企業簡介
江蘇融達新材料股份有限公司成立于2011年11月,位于國家一類對外開放口岸——江蘇省如皋市如皋港現代物流園區,廠區總用地面積151.6畝,注冊資本5800萬元。自有5000噸級碼頭1座,千噸級碼頭4座,北面、東面有寧通高速、沿海高速、204國道,周邊還有萬噸級以上碼頭多座,江河海水路運輸便利。
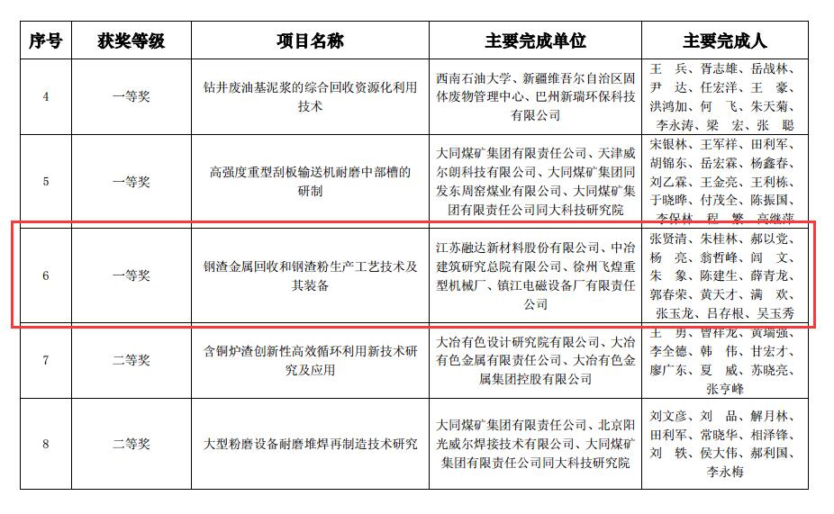
公司長期致力于工業固體廢物的綜合利用,擁有年產30萬噸多種類鋼渣加工金屬回收和年產60萬噸立磨機粉磨鋼渣粉、礦渣粉及生產鋼鐵渣粉的生產線。鋼渣金屬回收和鋼渣粉生產工藝技術通過江蘇省科技查新咨詢中心的國內外查新,達到行業水平。目前共計申報專利43項,其中發明專利轉讓1項,發明專利授權4項,實用新型專利授權20項。受理發明專利12項,受理實用新型專利6項。
公司生產的鋼鐵渣粉因其獨特的水化熱低、耐腐蝕、與鋼筋粘結力強、后期強度高、防微縮等特點,被廣泛應用與工業民用建筑、水壩、城市道路、油田、化學防腐工程、大型水利工程、鐵路、橋梁及特種人防等國家重點工程建設,產品擁有廣闊的市場前景。目前擁有的鋼鐵渣粉生產線一期和二期工程可實現年加工鋼渣39.4萬噸和礦渣30.3萬噸;年產渣鋼3萬噸、磁選粉6萬噸、渣鐵0.45萬噸和鋼鐵渣粉59.55萬噸。可替代水泥熟料約60萬噸,節省標煤8萬噸、節省黏土10.8萬噸、節省石灰石66萬噸,減排二氧化碳49萬噸。
--公司建設的“年30萬噸鋼渣金屬回收生產線和年產60萬噸鋼鐵渣粉生產線資源綜合利用工程”,被列入國家2013年國家發改委“節能重點工程、循環經濟和資源節約重大示范項目”,給予扶持資金860萬元。
--2013年11月“南通融達建筑用混凝土新型材料工程技術研究中心”被認定為南通市級工程技術研究中心。
--2014年9月通過江蘇省高新技術企業認定管理工作小組認定,成為“江蘇省2014年高新技術企業”。
--2014年11月“新型高質鋼渣粉”獲得江蘇省高新技術產品稱號。
--2015年1月《鋼渣金屬回收和鋼渣粉生產工藝技術及裝備科技成果鑒定》項目通過中國循環經濟協會鑒定。
--2015年10月順利通過中國循環經濟協會科技進步獎答辯,為申報協會科技進步獎打下堅實基礎。
--2015年11月申報如皋科技進步獎。
--2015年12月“超高質礦渣粉”獲得江蘇省高新技術產品稱號。
公司承秉著“融合通達,追求卓越”的企業核心理念,致力于社會生態文明建設,正以積極、努力、開拓、進取的精神著力推進綠色發展、循環發展、低碳發展。按照“資本保障、資源整合”的發展思路,承秉“敢為人先、勇于創新”的企業精神,專注于將大型鋼鐵企業煉鐵煉鋼產生的礦渣、鋼渣,回收、提純再利用,“變廢為寶“。為建設綠色環保的建材市場,為實現“十八大”把生態文明建設提升到五位一體總體布局的戰略高度,建設美麗中國,實現中華民族永續發展的目標而不斷努力!
新聞動態
- 公司資訊
- 行業資訊
- 綜合資訊
- 公司與東南大學合作設立研究生工作...[2019-09-25]
- “超高質礦渣粉”通過江蘇省高新技...[2016-01-19]
- 熱烈祝賀公司項目獲得中國循環經濟...[2016-01-19]
- 財稅新政策出臺,公司迎來新契機[2015-06-30]
- 我公司“鋼渣金屬回收和鋼渣粉生產...[2015-01-28]
- 如皋市科技局局長張亞鸞一行來我司...[2014-12-24]
- 公司召開董事會決議定向增資的決定...[2014-12-16]
- 最美不過夕陽紅[2014-11-11]


